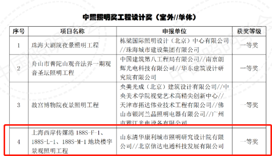
近日,第十六屆“中照照明獎”評審結果公示,由信達電通整體規劃設計、整體智能控制系統供應,清華康利聯合實施的央視上海國際傳媒港再創榮耀,榮獲“中照照明獎一等獎”。
▲ 評審結果公示圖
中照照明獎由中國照明學會于2005年設立,是中國照明領域經國家科學技術部批準、國家科學技術獎勵工作辦公室登記的唯一獎項。信達電通憑借先進的設計理念和專業的服務能力,獲得了照明屆的至高榮譽。
項目獲獎亮點
光匯西岸,魅力央視。二十五天的時間,信達電通打造的國際傳媒港項目不僅圓滿完成設計、施工任務,更實現了兩個首創。
01
國內首個在建筑第五立面進行照明設計的項目
信達電通研發的鼎立慧聯智控系統完美實現了項目八棟大樓第五立面DMX512點光源控制系統和樓體立面LED視頻燈條控制系統的高度融合,720°全景燈光無縫連接,建筑多媒體聯動帶來全新的視聽震撼。
02
國內首個在景觀照明中大量運用LED視頻燈條的項目
項目中所采用的視頻燈條尺寸多達20多種,總長度達30000余米,契合傳媒港建筑的異形結構。充分滿足畫面的漸變、跳變、色彩閃爍、隨機閃爍、漸變交替、流動等需求,保障視頻流暢,保證夜景效果。
“中照照明獎”一等獎的頒發,對信達電通在照明行業繼續堅持創新、科學、智能的發展方向給與了極大的鼓舞。信達電通會繼續堅持探索與耕耘,將新產品、新技術完美融入每一個項目中,驅動行業創新發展。





4008-010-385全國服務熱線